業務を整理しようとするとき、最も悩ましいのは分岐する処理の扱いです。
例えば、日常的に発生する分岐もあれば、ごく稀にしか発生しない分岐など、業務の分岐には濃淡があります。
今回は、分岐の多い業務を整理するために理解しておくとよい、分岐の型と視点についてご紹介します。
分岐の型は2つだけ
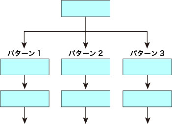
業務にはさまざまな分岐がありますが、基本的には「並行型」と「例外型」の2つの型に分類できます。人間が行う業務の分岐は、大きくこのいずれかに分類されます。
並行型
「並行型」というのは、同時に処理をするという意味ではなく、条件に応じて処理パターンを切り替えるような分岐のことです。
例えば、スイッチを切り替えるようにその時々の条件で次の工程が選択されるタイプです。いずれの処理パターンも例外処理ではなく、同列の通常処理として、あらかじめ複数のパターンが準備されているのが特徴です。
例えば、商品の納品業務を考えてみましょう。
お客さまの都合や商品の種類などに応じて、宅配便で配送、営業が持参、店頭での受渡し、などいくつかのパターンが想定されます。どれも日常的に発生する工程の場合、こうしたものは並行型といえます。
例外型
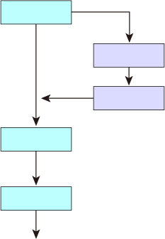
「例外型」というのは、通常の処理ルートから外れてイレギュラーな対応を必要とする分岐のことです。
道路に例えると、通常処理というのがメインストリートだとすれば、例外型は迂回ルートを進むようなものです。
例外の迂回ルートは3方向
例外型の分岐には、「別処理」「飛び越し」「やり直し」の3つのルートがあります。
いずれも特定の条件のもとでだけ選択されるような補助的な経路です。
別処理
1つ目は「別処理」のルートです。
別処理のルートというのは、通常処理とは異なる工程を別途に実行するようなルートです。
例えば、何らかの処理を行っている段階でエラーが発生した場合、担当者はエラーログを記録して、それを持って上長に報告するというルールがあるとします。ここでは通常だったら行わない工程が発生しています。これは通常処理ではなく別処理にあたります。
別処理のルートは、エラーやトラブルだけとは限りません。
例えば、特定のお客さまの注文に限ってはお客さま指定の書式を使用する、あるいは特定の商品に限っては出荷時に全数検品を実施する、など特別な対応を行う場合も通常とは異なる処理(別処理)の工程が発生します。
飛び越し
2つ目は「飛び越し」、スキップするルートです。
何らかの条件を満たした場合にある工程を省略するようなルートです。
例えば、新たに取引を開始する場合を考えてみましょう。本来であれば取引に先立って与信審査を行うことが通常の工程だとします。しかし、特定の客層に限っては与信審査を省略できる場合、それは飛び越しに該当します。
あるいは、商品を発注する際に通常だったら上長承認が必要になるが、特定の品番に限っては上長承認なしで担当者が直接発注できる、などというのも飛び越しです。
やり直し
3つ目は「やり直し」、ループするルートです。
前の工程に遡って再度処理を行うというのがやり直しのルートです。
例えば、申請書に不備があって本人に差し戻すような処理です。このルートは、不備がなくなるまでループします。
以上のように業務の分岐には、「並行型」と「例外型」があります。そして「例外型」には3つのルートがあります。1人の人間が行う業務で発生する分岐というのは、おおむねこのいずれかに当てはまります。
なお、分岐の種類としては、このほかにも「並列型」というのがあります。これは複数の工程を同時進行で行う処理で、コンピュターは得意な処理です。しかし、1人の人間がマルチタスクを同時に進行することは不可能なので、ここでは割愛しています。
分岐を位置づける3つの視点
2つの型に「規模の大きさ」「工程の長さ」「枝数の多さ」の3つの視点を持ってそれぞれの分岐の型に掛け合わせます。これによって、どの分岐をどう位置づけたらよいか判断できます。
規模の大きさ
1つ目の視点は「規模の大きさ」です。大小つらなる業務や作業の中でどのレベル、どの単位で発生する分岐なのかという視点です。
工程の長さ
2つ目の視点は「工程の長さ」です。分岐後の工程が長いか短いかという視点です。
枝数の多さ
3つ目の視点は「枝数の多さ」です。並行型におけるパターンの数、あるいは例外型で分岐する例外の数です。枝別れの数が多いか少ないかという視点です。
以上の3つの視点を持つことで、分岐をどう位置づけるのが適切か判断できるようになります。
例えば、分岐後の工程が長いものは、独立した業務項目やQ&Aなどに分ける方がよい場合があります。また、枝数の多い・細かいバリエーションというのは、フロー図で表すよりも一覧表で示す方がよい場合があります。
2つの型と3つの視点を掛け合わせることで、こうした判断がつくようになります。
もう1つ重要なこと
今回ご紹介した型や視点以外にも考えないといけない大事なことがあります。それは、そもそも分岐の内容についてです。
例えば、一言にエラー対応といっても、例外処理ではなく通常処理と位置づける方が適切な場合があります。業務の頻度や重要性などによってもその位置づけというのは変わります。この辺は少し難しいので、また機会をあらためたいと思います。
なお、分岐する処理の扱いにはついては、「業務の整理と可視化」実践講座でも具体的に解説していますので、ぜひご受講をお待ちしております。
YouTubeでも関連情報を解説していますので、あわせてご覧ください
author:上村典子













